無料PDFレポート(全73ページ)
Contents
「失敗しない」ために。
犬を迎える前に、知っておくべき判断軸
30年、ダックス653頭の育成実績をもとに、
人と犬が生涯、幸せに暮らすための「7つの原則」を体系化しました。
無料PDFを受け取る
メールアドレスをご入力ください。自動返信でPDFをお送りします。
メールは1通のみ
PDF送付以外の継続配信は行いません。
PDF送付以外の継続配信は行いません。
読むだけで軸が整う
迎える前に見るべき基準を整理しています。
迎える前に見るべき基準を整理しています。
※迷惑メールフォルダもご確認ください(可能であればGmail等を推奨します)

※全73ページの無料PDFレポート
このPDFで得られること
- 「迎えた後の努力」だけでは解決しないポイントが、迎える前に整理できます
- 血統・社会化・環境・食・運動・飼い主準備まで、判断基準を一つの軸にまとめます
- 良いブリーダーを「言葉」ではなく「現場と方針」で見極める視点が手に入ります
PDFでお伝えする「7つの原則」
「迎えた後に頑張る」だけでは届かない、大切な土台をまとめました。
遺伝と血統の見方性格や体質の土台になる“源流”を、どこで判断するか。
生後4ヶ月までの社会化暮らしやすさを左右する時期に、何を経験させるべきか。
心が育つ環境落ち着き・自信・人への信頼を育てるための環境条件。
体をつくる「食」成長期に外せない考え方と、迷いやすいポイントの整理。
本能を満たす運動問題行動を増やさないための“正しい発散”の作り方。
飼い主の準備犬が安心してついてくるための、家庭側の整え方。
良いブリーダーの見極め言葉ではなく、育成方針と現場で判断する視点。
資料の中身を少しだけ公開
横並びで表示し、タップで拡大できます(スマホは左右にスワイプできます)。
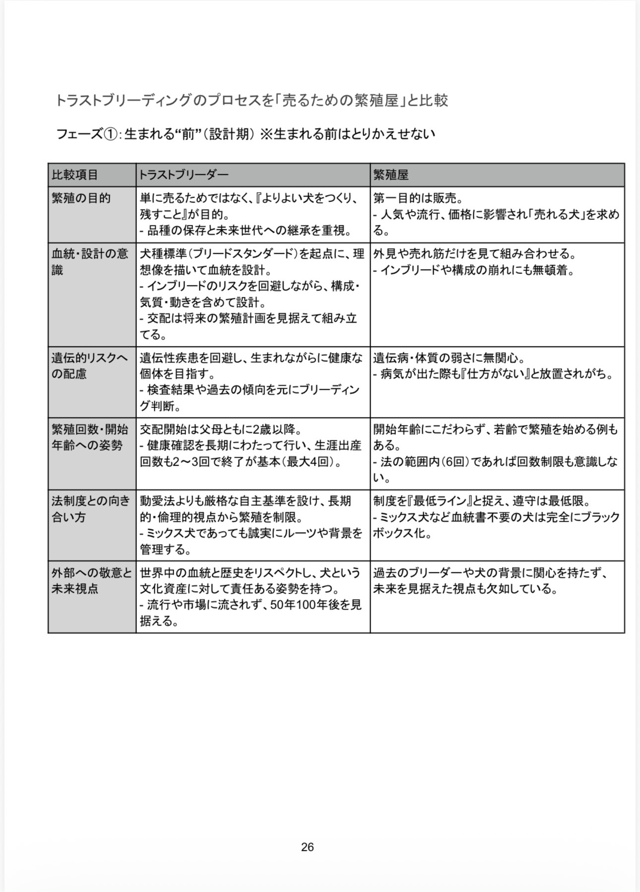
比較表(抜粋)
迎える前に見るべき基準を整理しています。
迎える前に見るべき基準を整理しています。
比較表(抜粋)
譲渡時期・育成チェックなどの違いをまとめています。
譲渡時期・育成チェックなどの違いをまとめています。
読んだ方の声
実際に読んだ方から、こんなお声が届いています。
「読んでいて、なぜか涙が出てきました」
今まで数頭と暮らしてきましたが、なぜ過去にあの悩みが生じたのか、このPDFを読んで全てが繋がりました。 体験談の章は、読んでいてなぜか涙が出て来ました。
「この基準で迎えて本当に良かった」
内容を基準にお迎えを考え直したことで、今は穏やかで幸せな毎日です。 迎える前に“見るべきところ”が分かったのが大きかったです。
執筆者プロフィール

トラストブリーダー
MASATOSHI KAMEKAWA
シルトクレーテ代表。30年、24時間365日を犬と共に過ごし、ダックス653頭の出産と育成を経験。 犬の群れの中で生活し続けることで得た知見から、人と犬が無理なく幸せに暮らすための「迎え方・選び方・育成」を体系化。 売るためではなく、犬の幸せを第一に考えた「トラストブリーディング」を提唱しています。
